知识付费之得到APP分析
成立到现在,得到APP发展的风生水起,并逐步成为知识付费领域头部的一个重量级平台。今天就简单的回顾一下其发展主要历程、平台现状简析及未来发展展望。

得到APP及创始人罗振宇
得到APP发展简史
2015年5月得到APP正式上线。
2016年6月,推出首个付费专栏“李翔商业内参”,获得马云推荐,同年12月,用户超过350万,上线一年营收超过1个亿。
2017年5月推出001号知识发布会,推出12款知识产品,并对业内同行共享《得到品控手册》;同年9月推出002号知识发布会,重推每天听本书VIP同年;同年11月,用户数超过1200万,日均活跃用户数近90万。
2018年4月正式对外推出少年得到,涉足少儿教育;同年5月,罗振宇个人微博宣布,得到APP用户量超过2000万。
2019年4月推出春季知识发布会,罗振宇在发布会现场介绍了得到电子书产品面向未来的全新升级,并联合8家国内知名出版社独家首发9套重磅电子书。
得到APP现状之运营分析
一、得到APP之P/MF状态判定
P/MF状态,简言之,就是产品和市场的匹配度,即通过MVP产品(Minimum Viable Product简称MVP,即通过一个最小化,却可以满足用户核心需求的产品,简言之,MVP就是最简化可实行产品),来测试市场的反应,如果做出来的MVP产品可以满足一个既定市场的用户需求,就找到了P/MF。P/MF主要有三种:
第一种P/MF:用更好的产品体验来满足一个已有的市场
第二种P/MF:用一个产品来满足一个已有但部分需求未被满足的市场
第三种P/MF:是用一个产品来创造出一个新的市场
得到APP模式倾向于PMF模式中的第三种,得到APP产品上线之初,一直对外传递的观念就是:得到,是面向终身学习者,提供的是知识服务,试图与市场上的其他知识付费产品划开界限,占据用户的心智——要成为中国最好的知识服务商。
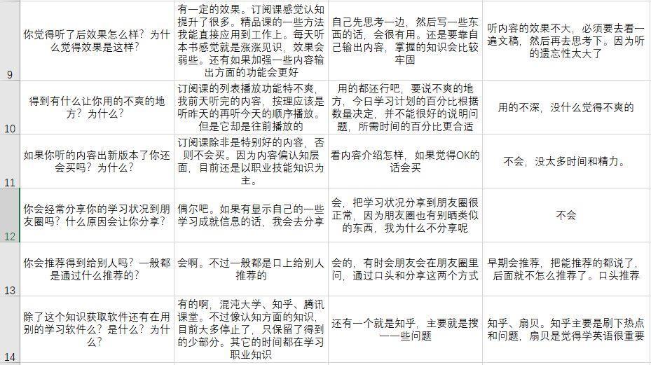
下图是针对用户使用得到APP的一些基本问题,包括使用期限、时间段、频率、购买内容、使用方式、满意度等,基本上涵盖了客户对于一个产品关注的各个方面。


二、得到APP运营现状
1.市场竞争分析
本文主要简单分析得到APP、樊登读书和新世相读书会三家主流知识付费市场竞争情况。

IOS实时排名
得到APP近半年排名情况

樊登读书APP近半年排名情况

新世相读书会APP近半年排名情况

竞争小结
得到APP入场知识付费市场较早,积累了较大的用户优势和内容优势,用户增长稳定,产品和运营模式都很成熟。樊登读书可以说大有后来居上之势,在各项数据和排名趋势可以看出,樊登读书仍然处于快速增长期,但得到与樊登的用户重合度不高,应该都会在各自的定位范围内进行深耕,成为各自定位市场的头部产品。
新世相读书会从各项数据看都处于衰退期,活跃用户不高,排名更是极其靠后,虽然通过自身运营提升了活跃用户粘性,但未来发展整体并不乐观。
2.用户分析
1)地域分布

2)人群属性

3)兴趣分布

通过以上分析可以看出得到APP用户具有如下特点:
用户主要是24-40岁(男性用户稍多)、有一定工作或管理经验、具备一定消费能力的职场人士。
用户主要分布在一线城市、省会城市以及沿海城市,这些城市经济发达,创业氛围浓厚,给了这些职场或创业人士较大的学习和成长压力。
通过对用户属性的分析,可以侧面看出得到APP的一些产品特点:
得到APP核心内容听书方面,视野、历史、科幻文学、商业、政治学的内容较多。
得到APP在尽量照顾更多年龄段的用户。
得到APP最畅销课程订阅主要是:管理学、商学和金融学课程。
三、得到APP用户增长模型分析
1.用户获取主要渠道:
各大移动端应用市场推广及ASO落地
大型会销:如罗振宇跨年演讲等
三方资源利用:罗辑思维现有资源利用
自媒体推广:微博、微信公众号、抖音等各类自媒体
在线直播推广:音频或视频推广
行业KOL引流:如李笑来及各类名人效应利用
电视宣传:江苏卫视等
热点事件营销:你帮我推广得到,我带你学习奥巴马演讲技巧
用户裂变:推荐得到给好友,好友成功注册之后两者都可以获得20元的优惠券,促使用户自发进行传播
视频网站推广:视频节目制作等
2.用户激活:
注册奖励:后领取新人知识礼包
产品使用引导:提升用户体验
实时提醒:有奖励未领取、新课程上线、直播预告等
利益驱动:0.1元购买听书VIP七天体验卡、各类优惠券及各类免费课程等
3.用户留存机制:
用户至上:产品功能及内容逐步优化,不断提升用户体验
长期绑定:搭建用户迁移成本:VIP年卡的售卖,增加沉没成本——购买付费内容、一经付款不可退款。
用户勋章:勋章机制鼓励用户坚持读书听书,以提高用户粘度。
学习计划:利用制定学习计划驱动用户主动学习。
知识账本:以可视化数据形式展示用户学习时长的趋势变化。
知识城邦:相互交流分享学习感想,同时通过关注KOL的读书笔记,为自己找书提供参考,以提升学习效果和参与感。
学习小组:汇集了一批相同爱好的得到用户。
物质激励:优惠券、特价书和每天一本书免费
4.用户变现
VIP年卡、包月会员售卖
站内付费专栏订阅
大师课、精品课
实物商场和专营店:图书、充值卡、周边等
跨年演讲驱动销售
5.用户传播
有奖传播:邀请好友送优惠券
好友共享:花钱请朋友读
特色活动:分享马伯庸免费资源,获得“仗义证”活动
得到APP之未来
2019年4月23日,适逢第二十四个世界读书日,得到APP在北京举办了一场“得到2019春季知识发布会”,深圳卫视、优酷、得到APP全程直播。

发布会上,得到App创始人罗振宇在现场发布了得到电子书产品面向未来的全新升级,包括:
1.专门为得到定制的字体“得到今楷”正式上线,旨在为读者提供舒适的阅读体验;
2.在电子书排版、电子书翻阅、多端体验的技术升级;
3.与知名学者、垂直领域专家、知名出版社合作,推荐、出版最优质的的电子书产品;
4.推出新功能全局搜索,用户在得到APP内进行搜索时,系统会展示与关键词有关的电子书段落,让用户获取更优质的搜索结果;
5.发起“下命令”活动,号召用户参与共建得到书库。
2019年5月26日,得到App正式上线满三周年,发表了题为《得到App进取的方向,以及我们想为你做的事情》的致用户信,得到团队在信中直言接下来会紧紧围绕“服务”两字在四个主要方面展开变化:
1.全面拓展“解决方案型”的内容;
2.拓展知识服务的新形态;
3. 帮用户定义、产出自己的高品质知识产品;
4.让得到App成为你最趁手的学习搜索引擎。