《鸡毛飞上天》殷桃原型,从摊贩做到女首富,三年赔光800亿资产

文字/编辑:夏有喃风
2017年,一部《鸡毛飞上天》红遍大江南北,饰演女主“骆玉珠”的殷桃也凭此一举斩获白玉兰视后的桂冠。
剧中,骆玉珠从一个小摊贩起步,靠着自己异于常人的经商天赋和不懈的奋斗,与丈夫陈江河一起把生意做强做大,成为商界巨擘。

其实,“骆玉珠”放在现实里,是有原型的,她就是浙江新光集团的董事长,曾经的浙江女首富,周晓光。
《鸡毛飞上天》里面有不少取景地就在新光集团的工厂里,周晓光本人还直言过,除了感情戏之外,其他都和自己挺像的。

穷苦出身,16岁的时候揣着20块背井离乡出来“闯世界”,从一个小摊做起,将生意做遍全世界50多个国家。
“浙江女首富”“义乌名片”“十大浙商之一”,种种美誉像皇冠上的明珠一样衬托着她更具传奇性。

然而谁能想到,周晓光的风光不过持续了短短的三年就烟消云散了。
包括核心的新光控股公司在内,35家关联企业齐齐破产,周晓光从坐拥800亿资产沦落成负债340亿,一家四口也都变成了“老赖”。
周晓光的崛起很是传奇,从“鸡毛飞上天”变成“一地鸡毛”的跌宕起伏也同样离奇,这背后到底有着怎样的故事呢?

从“身价20”到“身价800亿”,小摊贩的逆袭
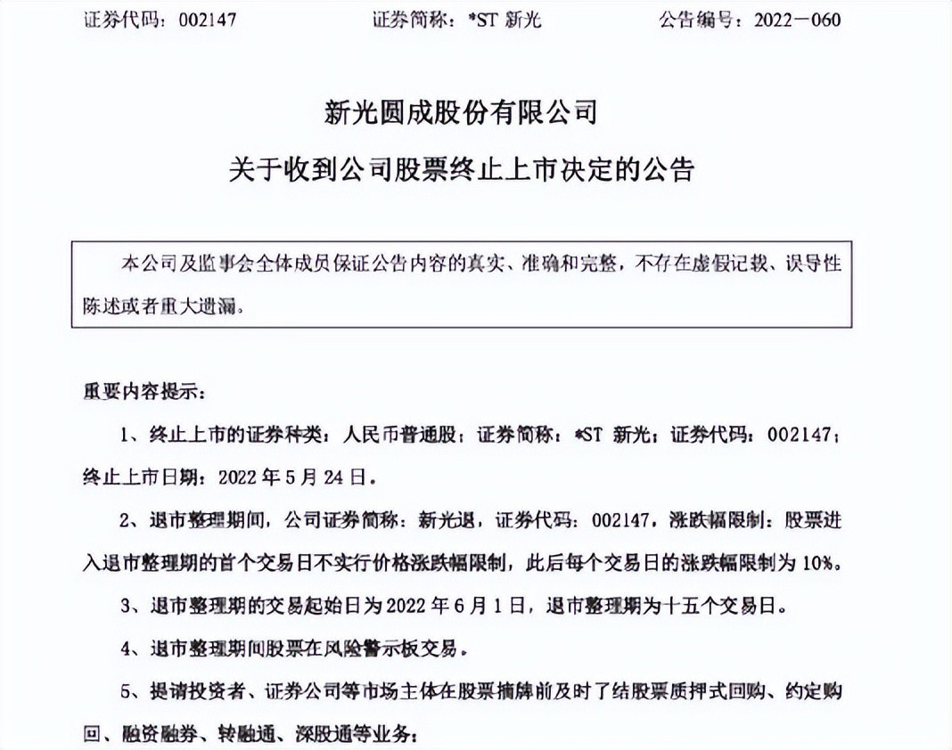
2022年5月,来自新光集团的一则公告让1.3万入仓了ST新光股票的股民痛哭流涕。
公告称:深圳证券交易所已经决定终止ST新光的股票上市,换句话说,新光公司要被强制退市摘牌了。

虽然惊讶,但不意外,因为ST新光在2018、2019连续两年的业绩都是负利润,早在2020年的时候就受到了深交所的退市风险警示。
倒不如说,ST新光还能坚持两年才被退市,已经出乎了很多人的预料。
不过这下子,周晓光这位“国内最励志的女性商业神话”算是彻底从神坛上跌落下来了。

周晓光1962年出生在浙江诸暨的一个穷苦人家,谁能想到这样一个连吃穿都是问题的农家女孩,将来会成为浙江女首富。
但其实诸暨出来的富豪真不少,现任中国首富钟睒睒,中国500强公司海亮股份的创始人冯海良、祥生集团的陈国祥......
这块越国古都,西施故里,走出来的名人不胜枚举。

周晓光是家中长女,下面还有5个妹妹和1个弟弟,钱少人多,一大家子人生活地十分窘迫。
周晓光十二三岁的时候,就每天跟着母亲带着自家熬的红糖,走上几十里路去东阳或是诸暨其他地方换些大米、小麦、稻谷之类的粮食。
等到16岁时,周晓光也离开了家,独自在外边讨生活,当时她身上除了母亲给的20元,就只有个破木箱。

周晓光从诸暨来到上海,她在这里弄了一些针织花绣,装在木箱里,然后跑到别的地方去沿街叫卖。
拿货,沿街叫卖,卖完了再去进货,这样起早贪黑的生活周晓光持续了整整七年。
其中也遇到过些不好的事情,被偷被抢,甚至有次还差点被人贩子给骗到山沟里卖给人做媳妇儿,后来这段经历也被放进了《鸡毛飞上天》里面。

不过这七年的辛苦不是没有回报的,在当时工人年平均工资还是三五百出头的时候,周晓光就攒下了2万元的巨款,实打实的“勤劳致富”。
1985年,23岁的周晓光与虞云新结婚,之后两人拿出一万多元盘下了一个铺面,开夫妻档专门卖小饰品。
虞云新负责进货,周晓光就负责组装配件和拣货,为了把配件做成戒指、耳环等饰品,周晓光几乎每天都得加班到半夜,然后一大早又起来开店。

“夫妻同心,其利断金”,在两人的齐心协力下,这个小铺面越做越大,夫妻俩的存款积蓄也越来越多。
1995年,不甘心一直做个小摊贩的周晓光说服丈夫,把存款拿出来建厂,成立了“新光饰品有限公司”。

周晓光有眼光也有能力,在她的带领下,新光饰品短短两年时间就发展成了已经在职员工700多人的庞然大物。
但随着新光饰品的发展,多起来的不止是员工和收入,还有对手,看着周晓光做这个这么赚钱,一堆人跑过来“抄作业”。
跟风、抄袭,然后通过偷工减料的方式把价格打下来,搞得行业内一片乌烟瘴气,新光饰品也被弄得焦头烂额。

眼见同行为了几毛几块的利润竞争地面红耳赤,周晓光索性就“不跟他们玩了”。
周晓光改变方向,不做饰品批发加工了,直接开始打造属于自己的品牌,走高大上的时尚路线。
为此,她高薪聘请优秀设计师,还亲自带队去香港参加珠宝展,打响了新光饰品的名声。

当其他同行还在忙着批发小饰品,以量取胜,赚些蝇头小利的时候,周晓光已经将生意做到了国际,就连美国总统小布什都喜欢用她家的饰品。
曾经,周晓光想去百年品牌“施华洛世奇”参观学习,但被拒之门外,而几年后施华洛世奇则是用最高的礼遇欢迎这位“饰品女王”的到来。
包专机接送,亚太地区负责人全程陪同,掌门人亲自接见,不为别的,就因为周晓光是施华洛世奇全球最大的客户。

功成名就之后的周晓光前往中欧商学院就读MBA,与董明珠等商业大佬当同学,提升自己的同时也拓宽了人脉,让新光饰品发展地更加顺畅。
在周晓光的儿子结婚时,杨澜做婚礼主持,献唱的是“民歌天后”董文华,施华洛世奇也派了下一任接班人过来祝贺致辞,马云、王健林等商业大佬都有到场祝福。


2016年,新光集团上市,公司资产规模达800多亿,旗下21家全资子公司,参股的公司更是近百家。
2017年,周晓光夫妻两人以330亿的身价登上胡润百富榜第65位。
又过了一年,周晓光登上“全球白手起家女富豪榜”第26名,“浙江女首富”实至名归。

然而谁能想到,刚坐上“宝座”的周晓光连位置都还没坐热呢,就要被拉下来了。
2018年3月份才成为“浙江女首富”,9月份的时候就开始“暴雷”了,“高光时刻”短的让人难以置信。

“一着不慎,满盘皆输”,3年败光800亿
“企业的尽头是房地产”,新光集团这一个做饰品起家的公司也没有成为那个例外。
早在2004年的时候,周晓光就想着让公司多元化发展,而她为“鸡蛋”准备的另一个“篮子”,正是房地产行业。
于是周晓光把饰品这块的业务让儿子接手,而她则是成立了新光房地产开发有限公司,并建了一个新光建材城试试水。

紧接着,周晓光又收购了浙江万厦,彻底进军房地产领域。
之后10年,新光房地产到处招标拿项目,收地皮,义乌世贸中心、新光天地等等当地有名的地标建筑,都是新光集团承办开发的。
可谁能想到,新光集团表面上如火如荼地开发这房地产,实际背后却是危机四伏。

众所周知,房地产行业是重资产,利润高但是也高负债,完全是“在钢丝上行走”。
新光集团在上市前夕就已经是负债累累了,甚至连上市也只是为了融资续命而已。
在上市之时,新光集团签下对赌合约,承诺2016年到2018年这三年的利润分别不低于14亿、13亿、13亿,也就是总利润不低于40亿。

为了完成这一目标,周晓光使出了浑身解数,拆东墙补西墙,可令她想不到的是,三年之期还没到呢,“后院”先着火了。
2018年9月,新光控股的两只债券到期,本金利息合计大约30亿,周晓光勉力维持的资金链平衡被打破,股价也因此大跌。
债务违约、违规担保、股东占用资金,一系列的问题一个接着一个地浮现,就像一个被引爆的炸弹。

为了保住公司,周晓光四处奔波,甚至还在2019年4月的时候向法院申请重组。
然而这都没能止住颓靡之势,新光圆成的股价连续多日跌到1元以下,300亿的市值缩水到15亿。
之后就连周晓光一家四口都被法院列为“被执行人”。

这时候的周晓光也是幡然悔悟,想着走“回头路”,回归饰品行业,然而一切都太晚了。
资金链断裂、股价低迷、到处借不到钱、公司和自己也各种官司缠身,终究是无力回天。
2021年8月,新光集团控股的子公司“义乌博程”破产清算,拉开了这场“巨头陨落”的序幕。

去年5月,ST新光(原新光圆成)被深交所强制退市,黯然推出A股市场。
新光集团旗下的公司破产的破产,被合并的被合并,就连周晓光名下的房产也被接连拍卖。
眼看她起高楼,眼看她宴宾客,眼看她楼塌了,真是令人不胜唏嘘。

今年4月,销声匿迹许久的周晓光再度出现在大众视野之中。
在某社交平台上,她用一句“我叫周晓光,我的故事,重新开篇”宣告自己强势回归。

在当天,新光集团也官宣,已经委托信托公司进行重组操作,意欲重返A股。
不过之后周晓光一直在更新各种视频作品,讲述自己的创业经历和经验之谈,很多网友都疑惑这位“创业传奇”是不是要转行做网红了。
那她是否能够东山再起呢?这一切还得留待时间去证明。

结语
不靠天不靠地,不靠家里人,用自己的双手努力拼搏,从一个小摊贩做到浙江女首富,周晓光的创业经历不得不让人由衷敬佩。
如今她重振旗鼓,再度回归,也是希望她能东山再起,再创辉煌。
