DNF女气功攒够特级邪念结晶应该先换哪个装备_毕业附魔推荐护石符文简析

针对于活跃玩家,适用于2023.4.23版本
导航
1.加点分析2.技能简析3.毕业附魔推荐4.护石符文简析5.白金徽章选择
6.装备选择
7.职业玩法技巧
〓加点简析〓

100级强化技能选择:一般情况下都选择二觉,二觉无论是爆发伤害,还是技能形态都非常优秀。
〓技能简析〓
幻影爆碎,低级技能cd短伤害可观,女气功为数不多的续航技能
气玉弹,+1即可,如果有多余sp可以考虑加,这个技能基本上没用,现在的怪剑魂二觉有时候多吊不住,这种技能打桩还行,实战基本上一点用都没有。
狮子吼,100级女气功核心技能,歧路鞋+白虎啸魂手套+小狮子cp可早就一个几乎无敌的完美技能,伤害高cd极短范围基本全屏无需蓄力,还带3秒强制控制,改名技能必满。
螺旋念气场,螺旋念气场有cp护石之后是个完美技能,100级配合歧路鞋也可达到一个cd短伤害高脱手无需站桩还可以发射出去的完美技能。但是这个技能没有护石是完全用不了的!
念气罩,虽然是一个可以全队在持续时间内短暂无敌辅助技能,但是合理应用可以打出极高的伤害。
念兽:雷龙出海,45级技能,可以通过秒c瞬间打出高额伤害,是一个爆发技能。释放极快伤害也很高,唯一的缺点就是cd太长。
狂狮怒吼,范围很大,伤害还可以和奔雷掌一样的cd,但是由于国服特色加强大狮子伤害提高了12.8%所以tp点满大狮子。
奔雷掌,100级国服特色加强过于少,伤害方面不如大狮子,所以不点奔雷掌tp,这个技能在二觉放完之后跟上可以实现一个软柔滑。
聚能念气炮,80级技能伤害极高,需要蓄力释放,缺点就是后摇太大,但是伤害的确不错,虽然cd略长但也可以接受。
奇袭幻影,75级技能,也是一个必须蓄力释放的技能,虽然蓄力和不蓄力伤害是一样的,但是施法速度和范围会有很大影响,伤害可观。
千莲怒放,一觉技能,脱手高爆发,什么时候引爆都可以,及其灵活,且范围巨大非常适合当前版本的技能。
念帝玄天破,二觉技能,单段高爆发,伤害巨高无比,而且单段有延迟,技能范围大,只需要蓄力1.5s,对于当今版本其他职业来说已经算很快了。
〓毕业附魔推荐〓

〓护石符文简析〓
护石分析

狮子怒喝:小狮子吼,100级核心技能,配合白虎啸魂手套和歧路鞋 无敌,必选,女气功唯一的控制技能。

念气爆发:螺旋念气场,cd短伤害高,有cp之后直接脱手无后摇,适合100级使用,必选。

阴阳双生:花里胡哨没什么实质性作用,带着玩即可,100级无需雷龙

狂龙奔雷:100级的奔雷掌只加强了9.2%其他技能都是12.8%所以奔雷掌这个技能的数据属于垫底数据,这个护石也没办法达到螺旋念气场那样改命的作用,不推荐选择

狂狮怒喝:大狮子,偏辅助性的cp可以给队友+5%移动速度,辅助光兵可选,打c的话还是一样不推荐。
护石符文推荐
100级由于白虎啸魂手套和歧路鞋的巧妙搭配,小狮子吼是站定护石栏1号位的,二号位只能是螺旋念气场了,和狮子吼搭配最好的护石,念气爆发可以直接盘活这个技能,变成一个完美的输出续航甚至于爆发技能。没有念气爆发的螺旋念气场就是个废物技能,所以护石最好是要小狮子+丸子搭配,其次奔雷掌也可做备选。
符文方面由于白虎+歧路效果太强,所以常规搭配是符文6个狮子吼 紫蓝红各2个;
如果走其他爆发路线推荐6个螺旋念气场 紫蓝红各2个。
〓白金徽章选择〓
BUFF换装:光之兵刃
输出白金:念兽:龙虎啸/念气环绕
〓装备选择〓
①武器
白虎啸魂手套

特定强化狮子吼单技能的武器,可以给狮子吼-30%cd和增加20%的伤害,配合守护的抉择-30%cd和+55%伤害还有6个符文之后狮子吼将变成一个无敌的技能,伤害极高cd极短无需蓄力范围基本全屏,还带3秒强控,并且其他技能的伤害也不会变低,由于另一把武器的搭配空间有限,所以根据自己的搭配进行选择。白虎适合大幽魂歧路流。
无瑕之意志手套

这把武器可以说是中规中矩,在韩服初版设定中25%的属性白字因为太过强力被削弱成现在的15%属性白字,该武器依然可以毕业,只不过搭配空间有限,无暇手套由于国服特色原因不能搭配任何+技能等级的装备,还有也不能搭配有属性白字的装备。只要避免这两种情况无暇还是可以毕业的。且只适合爆发流。
②防具
贫瘠沙漠的遗产(手搓)

爆发最高的套装,配合777无暇穿戴可拥有最强爆发,但是手搓的问题就是手搓还有进图被攻击会掉伤害,用不习惯可以不用。
死亡阴影

和手搓一样适合777无暇走爆发流,女气功没有那么多乱窜的技能,这套防具可毕业,可用,但起码3件起穿。没有三件套效果阴影太小根本踩不住丢伤害。
荆棘漫天

100级防具有个规律,只要他减cd伤害一定拉稀,只要装备有副作用,他伤害一定爆炸。但是这套是既有cd又有副作用,所以是一套中规中矩的防具。减速太严重,cd加的不够多是他的问题。前期齐了可以带,后期 更换更好的搭配。
★噩梦:地狱之路(改恶,恶改)

伤害很高的套装,依然适合无瑕手套走777爆发流,但是这套的副作用基本上可以无视,掉血虽然快但是回血也不慢,最适合爆发流毕业的套装。
炙炎之盛宴(水果)

100级装备规律,减cd一定拉稀,所以水果5件套是绝对不考虑的,三件套是很强力的套装,适合38大幽魂或者32歧路。
命运歧路
![]()
命运歧路这一套只看一个鞋,其他的都是配件,这套不适合5件也不适合3件,就适合护石超模的职业,护肩 或者腰带加上鞋凑2件套属性。女气功由于白虎手套的原因,这鞋可以毕业。可以走一个歧路白虎的cd流,狮子吼在20s的输出内是吊打二觉的。
黑魔法探求者,地狱求道者,深渊窥视者(大幽魂)



传统大幽魂指的就是这三套散件套装,效果非常强,但大幽魂只是个模板,你可以把任何一套拿出来进行替换,例如吞噬愤怒、坎坷命运、狂乱追随者、天命无常、次元旅行者这些都可以拿出来替换上面的一套3件套,不一定是非要这三套才可以带。
大自然的呼吸,精灵使的权能,能量主宰(工作服)

防具中规中矩,非常适合平民毕业,强度OK 伤害可以,暴击率充足,平民可用来毕业,而且无需深渊即可升级一套。

首饰非常垃圾,有神话都救不了,首饰三件套就10%力智的伤害加成,实在太低无法直视。

特殊3强度很高,可毕业,可考虑升级。
③首饰、特殊装备
灵宝:世间真理

触发条件略多,打桩不太方便,实战还是可以的,伤害不错,可毕业。
★军神的隐秘遗产

最适合女气功的特殊装备,女气功自带超高速度,单人就可以完美触发军神的全部属性。强烈推荐。
★幸运三角(777)

适合爆发,0续航,伤害不稳定,但单说伤害是首饰里伤害最高的套装,爆发流首选。
破晓曦光(大恍惚)

条件略微苛刻,要高增幅,适合续航佩戴,伤害肯定不如777但是续航非常强,看个人情况进行考虑。
〓职业玩法技巧〓
雷龙出海可以直接按c打一个瞬间爆发伤害,无需转7s。
根据装备的不同技能释放顺序也是不一样的,这里放一个平均一点的普雷超界的打桩顺序。

国服超界普雷装备为基准的20s打桩顺序
职业的攻击速度非常快,所以一般采用普通攻击进行移动,按前方向键+x就可以高速移动。

针对于回归玩家,适用于2023.4.23版本
导航
1.职业概况2.职业解析3.基础装备选择4.装备进阶5.性价比打造
〓职业概况〓
魔法百分比34C,防具精通为布甲,可以佩戴手套、东方棍,主流武器是手套。
花花作为一个辅助C其实输出一点都不弱,优秀的技能形态带给她良好的输出环境,无论是单刷还是组队,有装备打造过的花花始终是团队中的主力,不管是爆发速度,还是技能伤害都是属于34C中的佼佼者。
〓职业解析〓
技能加点

加点小结:
大技能全点满,由于没有3觉sp过多,所以没有任何取舍。tp方面因为大狮子比奔雷掌加强的要多,所以大狮子tp加满把奔雷的tp扣掉
100级强化技能选择:一般情况下都选择二觉,二觉无论是爆发伤害还是技能形态都非常优秀。
〓基础装备选择〓

100版本的终极目标是全身史诗,但是没有装备时,必要的输出套选择就成了问题。
前期选择100级粉装最高天套装来过渡,这会让你有单刷100级新副本的资本,但是粉装是有局限性的(团本无效),所以我们需要逐步来提升自己的装备,慢慢由神器→传说→史诗的顺序来进阶。
制作传说装备的前提是你能刷得过3+3(记忆之地和无底坑道),一些神器加上深渊爆出的史诗可以让你能够轻松刷过普通难度的3+3,后续随着传说的补全,慢慢地100级的冒险级副本也可以轻松单刷了(有条件可以让朋友带你刷冒险,翻牌出SS和传说的概率会高一些)。
当你已经做好了前期过渡装备,轻松通关每日2+2和冒险级智慧的引导,自然也不在话下。
〓装备进阶〓
◆代号·希望


新版本的BUFF换装。属于必做项,但现阶段赠送的材料和自选礼盒比较多的,所以获取难度很小,即便不刻意去刷,凑齐材料也非常简单,对伤害的提升很有帮助。
技能等级不能满级时,优先选择腐蚀/堕落之渊特殊装备,能够达到满级BUFF的情况下选择时空之渊,换装武器需要升级,如果没有耐心建议花钱买,有耐心的玩家等活动送。
◆攻坚队商店

不渝之咏是目前团本吸引力最大的一个点,可以为每个账号提供每周低保的深渊门票。
◆超时空旋涡

旋涡商店可以获取魔法石、护肩、腰带和鞋子附魔,和一些华丽的徽章随机礼盒
◆普雷·伊希斯

普雷商店可以获取夜语黑瞳武器和普雷首饰、特殊自选礼盒,该礼盒可以用于中后期升级100级工作服史诗,华丽的徽章自选礼盒用于补充细节。
◆魔界大战


护石和符文是现在必不可少的伤害提升部分,装备未成形时可以通过引导模式单刷获取护石和符文,装备逐渐提升以后,可以尝试去普通和困难获取更多的材料。
◆再战魔界

前期需要每周打的副本,白嫖附魔宝珠、反物质粒子和换装材料,对于现阶段养号非常有帮助。
◆洞察之眼

洞察之眼:复活圣殿分为两种模式,单人(引导)和普通模式,该地下城的任务中可以获取一个净化的灵魂箱,也被玩家戏称为百变怪,可以变换成除了武器以外的任意100级史诗装备,灵活应用好该装备可以让装备2=1,4=1直接毕业。

通过洛巴赫的灵魂转换器可以自由变换100级史诗。

洛巴赫NPC商店中可以用副本产出材料暴戾搜捕团的灵魂兑换被封印的黑暗灵魂袖珍罐(100级史诗随机罐,可以开除工作服以外的全部史诗)。

洞察之眼:被深渊蚕食的圣殿副本,产出被蚕食的灵魂可以兑换100级史诗武器随机礼盒,该礼盒为大职业随机,例如:鬼剑士可以开到鬼剑士武器,有大号作为支撑的情况下,可以给小号换取。
◆智慧的引导

100级史诗、神话装备产出地,也就是传统意义上的深渊副本,消耗18个时间引导石可以进入一次,装备提升快慢和深渊人品直接挂钩。
〓提升路线〓
角色升级阶段(3-10天):

1-95级。角色升级前期需要花费几天到一周多的时间,时间长短取决于你的升级券数量,冒险团和网页活动可以提供大量升级券,如果有预约升级活动则可以更快地达到95级。
95-100级。这个阶段升级券很少,所以错过了升级活动就需要按部就班地升级。
95-96,任务升级,这个阶段做完全部任务,可以直接升级到96级多。

96-97,这时候已经没任务了,就需要打智慧的引导深渊升级,每次提供5%的角色经验(升级会给少了引导石)。
97-98,通过任务升级,这个阶段任务比智慧的引导升级会更快速,做到任务全部完成你就到了98级一多半了。
98-99,这时候又没任务了,仍旧需要打智慧的引导深渊升级。
99-100,主线剧情任务可以直接做到满级。
基础装备制作阶段:
每个副本都会有一定数量装备的产出,加上活动赠送的材料、自选装备礼盒,最终的成型时间实际会少很多,而且因为深渊和每日副本产出较为强力的100级史诗,传说并不需要制作完全身,只需要补充一些还没有的部位即可。
神器制作:

此时,通过制作一些神器装备和深渊产出的史诗混搭,可以简单通关如3+3普通这样的副本。
传说制作:

副本掉落的防具可以通过转换材质来切换防具类型,如果翻牌或者爆出来防具一定要留下来,这会大大加快你的副本进度。
改版后的记忆之地和无底坑道的特殊奖励均可产出100级史诗,在原有任务基础上新增2个传说自选礼盒任务,极大地加快制作传说速度。
通过副本掉落、活动赠送的传说和深渊产出的少量史诗,你已经可以简单通关3+3、2+2等副本。
史诗制作:

痛苦地下室和暗黑神殿的特别奖励和BOSS掉落均可以产出史诗和神话,属于百级每日必打副本,因为只需要疲劳值不需要门票,所以也被称为白嫖图、2+2。
普雷装备升级可以通过该副本来进行,超界史诗由于新号一般跳过了该阶段,所以新起的号一般不考虑该防具,需要升级工作服防具的玩家请去制作超界防具以做准备(任意甲类均可,升级后都为板甲大自然之息套)。
越过传说阶段,这时候的你已经逐渐替换掉传说,换上了各种100级史诗的2件套、3件套散搭,成长为一名合格34C了,可以较为轻松地参与到普雷、洞察之眼等副本中去。
装备提升阶段:

坚持1~2个月的每日2+2和深渊的玩家,这时候进入了装备提升阶段,背包里面的史诗已经开始逐渐成套。
有挑选的、合理搭配史诗套装,成为了这个阶段的玩家要做的事情,有的玩家首饰、特殊等装备已经可以通过百变怪成套,这时候就可以进军洞察之眼:被深渊蚕食的圣殿每日,获取一定的游戏资源,用来供给养号,而花花这个职业可以依靠穿戴“过往时光的轮回”智慧的产物左曹,来提升兵法套的等级和抗魔值,达到入队门槛。
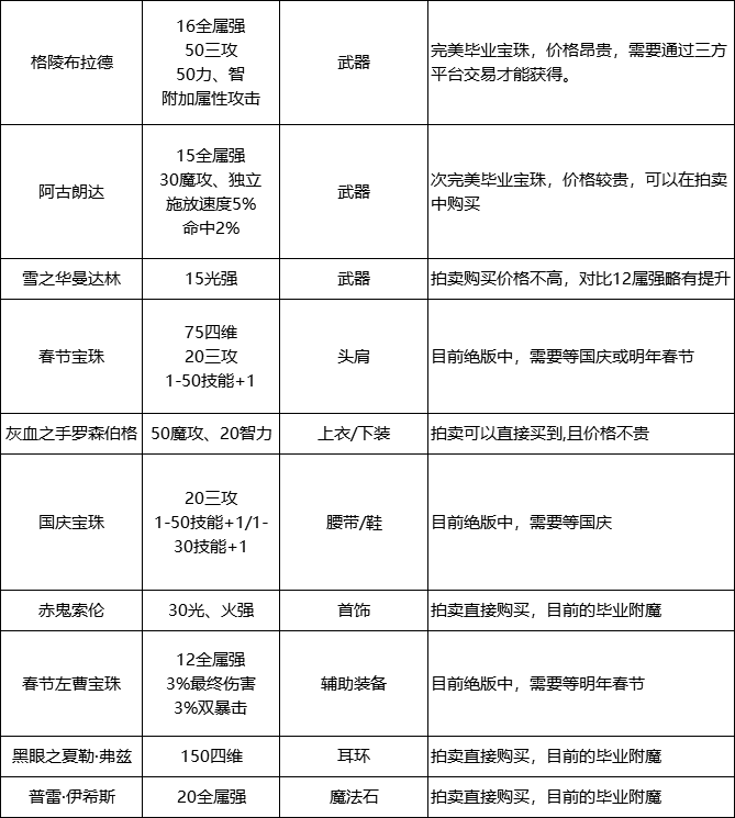
〓性价比打造〓
附魔

其他细节