大型会议策划方案范文 大型会议策划方案10篇
大型会议策划方案范文》、《中国企业年会策划方案范文汇编(第2版)(2010年1月1日-2010年12月31日)(套装共2册)(含光盘1张)等。本书可作为高等院校艺术设计专业的教材,也可供从事相关工作的人员参考。

一:大型会议策划方案范文
随着新年的临近公司也要庆祝这一年一度的时光,了解年会的方案,为年会做好准备。那么你们知道关于2021年大型公司年会 策划方案范文 内容还有哪些呢?下面是我为大家准备2021年大型公司年会策划方案范文五篇,欢迎参阅。
大型公司年会策划方案范文一
感谢全体员工一直为公司的尽心尽力的全身心的付出。呈现出精彩丰富,全名参与的活动使员工对公司感到归宿感,来年更努力为公司奋斗。调动全体员工的积极性,增进员工之间的交流沟通以及提升团队协作能力。
一、活动主题
_动起来!
二、策划思路
1、一开始就动起来
2、员工们动起来
3、老板们动起来
4、大家动起来
活动关键词:_,年会,动漫,动起来,游戏,晚会
活动时间:20_年3月8日
活动地点:_酒店
活动人数:公司高层及员工共计1200多人
活动风格:轻松,活泼,娱乐,有趣
组织形式:分为活动物料准备小组,活动执行小组,活动安保小组,活动表演安排小组,活动服务礼仪小组。
三、活动时间安排
20_年1月14日收到安利公司发出的标书
20_年2月23日确认年会的最终方案,与相关的活动承办商签订合作合同
20_年2月28日年会筹办的细节基本落实,相关的活动的信息传达到公司各部门
20_年3月2日确定活动当天的参加人员,并对相关人员进行分组培训,与各组的负责人对接当天的活动流程及注意细节等
四、活动前期准备
活动小组筹划以及舞台布置、年会相关事宜的确认、与年会人员的联系通知、活动流程的商讨确认、与各部门负责人的联系沟通年会事宜、相关场地预订确认、活动物料准备、活动事故的风险评估以及预备方案等
五、活动内容与流程
1、动漫区拍照签到模式
2、嘉宾与动漫人物留影
3、灌篮高手真人版表演
4、_老板和领导登场
5、员工自编热力四射舞蹈
6、领导们布菜给各餐桌
7、全员参与紧张 *** 游戏
8、_领导百变大咖秀
9、员工节目COSEPLAY
10、奖品丰富的抽奖仪式
11、全体人员共进晚餐
12、谢幕全体合影留念
六、活动风险评估
1、参与人员过多,动漫留影区拥挤导致动漫板掉下来砸伤人员。
预防方案:在签到以及动漫留影区安排安保人员进行维护现场秩序,确保现场人员的安全。
2、音响,灯光,麦演出时突然坏了以及无声音造成活动无法正常进行。
预防方案:活动进行时必须准备多一些现场所需的物料以备不时之需。
活动临时应急方案
1、活动中以防出现突发事故或不可抗力等自然因素的影响,所以安保人员必须培训相关紧急 措施 的知识,要及时进行应急处理。
2、做好活动现场秩序维护,要对活动执行过程中的不稳定因素进行严谨排查。加强防范,巡逻。
七、活动亮点
亮点一:拉拉队舞蹈表演点燃了嘉宾的热情
亮点二:有趣的动漫留影区,让人感觉到无比的乐趣
亮点三:领导放下身段百变,让员工感到领导的亲和一面
亮点四:_老板与老板娘投入模仿,员工看到他们可爱的一面
亮点五:员工参与模仿秀,增进员工的交流沟通
亮点六:员工进行3D模仿秀,提升员工之间的团体协作能
亮点七:进行安利同学会的表演,让人更了解安利品牌
八、活动效果
丰富有趣以及全民参与的动漫主题年会,让员工过上一个难忘的新年晚会,使员工在新一年更加脚踏实地为公司努力工作;活动上的参与增进员工之间的沟通,交流和团队协作意识,提升企业的综合竞争优势。
大型公司年会策划方案范文二
一、活动主题
携手同心 共创_
——_ _ 公司_年度年会庆典
二、基本内容
1、活动主题:
携手同心,共创_
2、活动时间:
待定
3、活动地点:
待定
4、参加人员:
(1)公司全体员工
(2)公司各大股东
(3)外请部分领导嘉宾
(4)部分新闻媒体(根据情况邀请相关电台、电视台、网站、报刊等进行活动报道)
三、年会庆典程序
(一) 14:00----15:00 工作人员就位
1、年会庆典工作组对庆典仪式准备工作做全面检查,确保全部礼仪用品布置到位,数量完整,全部 接待礼仪 人员到岗就位,全部礼仪器材完好无故障。
2、庆典宣传工作组检查全部宣传点,确保宣传物品完整、内容准确。
3、庆典接待工作组检查保安、医疗人员到位情况,清空预留车位,检查嘉宾休息处茶点齐备,服务人员准备就绪。
4、晚会工作组检查演出条件完备,灯光音响调试完毕,演职人员就位,道具齐全,宴会厅及舞台装饰完整。
5、接待工作组检查引导人员、礼仪小姐就位,酒店服务人员准备就绪,桌号、嘉宾卡完整,餐桌上糖果、瓜子、茶水、冷碟齐全,背景音乐播放。
(二) 17:00----17:30 营造年会庆典气氛
楼内外轮番播放《欢迎进行曲》、《拉德茨基进行曲》营造现场气氛。
军乐队、锣鼓队轮番奏乐。
嘉宾签到、佩戴胸花、领取纪念品、休息处休息。
(三) 17:30----17:40 请出嘉宾准备开始
剪彩嘉宾舞台就座,请出休息处嘉宾,准备庆典开始。
(四) 17:40----18:30 进入年会庆典仪式
1、主持人开场白。
2、公司领导致辞。
3、宣读主要嘉宾名单。
4、请两位嘉宾致祝词。
5、请嘉宾上台,为欢迎新年喷礼花。
(五) 18:30----20:30 年会庆典晚会正式开始
(详细流程请见“四”)
(六) 20:30 年会庆典晚会结束
庆典晚会圆满结束,各位嘉宾陆续退场。
四、年会庆典晚会
1、祥和篇章
开始进场 电声小提琴演奏世界名曲做背景音乐
2、喜庆篇章
宴会开始 公司总负责人致欢迎词及宣布开始
3、参与篇章
晚会开始 表演节目表(根据情况决定是否需要请专业演出团队,并合理穿插抽奖、表演环节)
(1)舞蹈
(2)独唱
(3)大型时装秀表演
(4)小品
(5)舞蹈
(6)游戏
(7)抽取三等奖(邀请中高层代表颁奖)
(8)乐器演奏
(9)组合演唱
(10)相声
(11)游戏
(12)抽取二等奖(邀请高层领导颁奖)
(13)模仿秀
(14)舞蹈
4、狂欢篇章
*** dj与狂欢disco音乐
抽取一等奖(邀请特邀嘉宾颁奖)
五、各工作组具体工作内容
1、布置庆典环境及礼仪用品
(1)音响设施:
灯光音响、话筒
(2)西式花篮:
根据情况可摆放玫瑰、百合、菊花等
(3)胸花:
泰国兰_朵
(4)艺术盆插鲜花:
共_盆(最前排桌子上摆放)
(5)演讲台盆插花:
1盆
(6)签到台:
一处,上辅红色丝绒,签到薄(高档)、笔两套
(7)题字台:
一处,准备笔墨一套,宣纸 _ 张
(8)电子烟火:
舞台前布置一组(约4-8个喷放点)
(9)摄影、摄像:
各1人
(10)其他准备用品:
礼品、礼品袋、工作人员胸牌、礼仪小姐服装及绶带
2、应重点注意的环节:
(1)嘉宾签到后及时引导,年会庆典前嘉宾就位的及时引导等。
(2)年会庆典时背景音乐的选择与播放。
(3)现场应配一名专业电工做应急准备
大型公司年会策划方案范文三
对20_年工作进行 总结 ,制定新一年度工作总体规划,明确新年度工作方向和目标,表彰工作优秀的公司员工,通过激励作用,将全体员工的主观能动性充分调动起来,增强员工的凝聚力。
一、活动时间
20_年1月末
二、活动地点
公司大会议室、_餐厅、__KTV
三、参加人数
公司全员
四、所需时间总计
7小时
五、年会主题
扬帆起航●辉煌20_年
六、年会安排
1、茶话会
1)时间:下午3时-5时
2)内容:
a)各部门就20_年的工作进行总结,20_年的工作方向和目标进行规划;b)个人自由发言;
c)领导总结发言;
d)表彰优秀员工;
e)公司员工大合影。
2、聚餐
1)时间:晚上5时-7时
2)内容:员工聚餐;总经理向全体员工敬酒,致新年贺词。
3、KTV联欢
1)时间:晚上7时-10时
2)内容:员工节目汇演,穿插游戏抽奖活动。
4、活动结束
七、人员安排及职责
1、总负责:__
主要工作:总体协调,人员调配。
2、策划和现场协调:__
主要工作:年会策划、会议节目安排、舞台协调、现场资讯采集。
3、后勤:__
主要工作:餐厅和KTV预定、物资采购、车辆安排、人员接待。
4、会场布置:__
5、活动主持:__
主要工作:根据活动流程进行活动主持。
八、会场布置
公司大会议室
A:投影展示:本公司的LOGO及年会主题B:桌上摆放水果等食品若干
九、奖品设置
一等奖:iPad;
二等奖:iPhone;
三等奖:豆浆机;
优秀员工奖:空气净化器。
十、员工文艺汇演、抽奖、游戏
1)节目选取形式:各部门报送或做游戏选取。
2)抽奖:由总经理抽取写有员工姓名的卡片选取。
3)游戏:暂无
八、预算
茶话会:300元
聚餐:5000元
KTV:3000元
以上费用不包含奖品、酒水、烟和交通费
大型公司年会策划方案范文四
一、 活动主题 十年耕耘,十年收获
二、 活动目的
以国贸集团成立十周年的良好契机进行广泛宣传,为十周年庆活动制造氛围,为集团的下一步发展提高形象品牌;借助十周年活动感谢一直支持、
三、活动形式及具体内容
1、10周年庆典活动大会
a、时间:20_年_月_日上午
b、地点:待定
c、参加人员: *** 相关领导,各事业合作伙伴、集团员工、客户代表、
新闻媒体等。
d、具体活动流程:
①集团领导致辞
② *** 相关领导致辞
③员工代表发言
④集团领导作总结
⑤参观国贸集团十年专题图片展
⑥新闻媒体采访集团领导及员工⑦集团领导宣布大会结束 会后礼品:凭 邀请函 可领取。
2、10周年庆典活动臻品红酒交流会。
a、时间:20_年_月_日下午
b、地点:待定
c、参加人员:集团领导、 *** 相关领导、各合作伙伴、各企业家、新闻媒体等
d、具体活动流程:
①各来宾签到
②领导致辞
③开场音乐演出
④来宾自由交流(同时欣赏场内优美音乐)
⑤主办方赠礼品
⑥领导宣布红酒会结束
3、10周年庆典文艺晚会演出
a、时间:20_年_月_日晚
b、地点:待定
c、参加人员:集团领导及全体员工
d、具体流程: ①集团领导致辞
②文艺演出(由集团各个部门员工除演出节目【节目流程待定】) ③穿插互动游戏、抽奖活动 ④主持人宣布晚会结束 4、10周年庆典各大卖场营销活动
a、时间:20_年_月_日—20_年_月_日 b、地点:国贸集团各大卖场 c、具体活动形式:
①、针对长期支持集团发展的广大持卡会员,各大卖场共同开展为期_
天的会员特价促销活动,以特价、赠送等各种促销形式开展活动,真情回馈广大会员。
②、对来卖场购物的顾客,赠送十周年庆典纪念品一份。
③、凡在活动期间累积消费每满一定金额的新顾客,可办理VIP会员卡。
④、凡在活动期间当日消费满一定金额的顾客,凭发票可参与抽奖一次。
四、宣传方式
1、电视、报纸、LED屏等平台宣传国贸集团成立十周年活动;
2、在各大卖场开展视觉宣传(图片展等);
3、在公司网站上设计 *** 专题,通过文字、图片、纪录片等形式展示国贸十年发展成就;
4、在国贸所有卖场张贴宣传条幅、安装拱门和摆放鲜花等;
5、向广大消费者发放宣传DM单、卡片以及优惠券等。
五、工作人员明细分工:
1、人员筹备组:
发送邀请函,并及时提醒会议按排,保证嘉宾、媒体准时到场;同时进行礼仪人员选拔,主持人选拔任务。
2、物料筹备组:
现场协调、督促、人员调度、工作把关,根据设计要求,拟定工作进程,设计活动理念用品,根据活动方案制定采购清单。
3、宣传组:
利用海报、横幅、展板、网络、广播、传单等方式开展宣传;活动现场摄影及摄像,组织宣传文字资料整理、奖品采购管理与发放、信息统计等文案;联系各大媒体
3、活动执行组:
进行各项庆典活动调配等安排协调,负责本次庆典活动的组织策划与运行,让庆典活动顺利完成。
六、经费预算
1、10周年庆典活动大会费用
a、会场布置、音响设备租用:6000元;
b、相关资料印刷:20_元;
c、赠领导、嘉宾礼品:20_元×30 =60000元;
合计:68000元
2、臻品红酒会费用
a、会场布置、音响设备租用:5000元;
、甜品、水果:20_元;
c、红酒:20_0元;
合计:27000元
3、10周年庆典文艺晚会演出费用
a、会场布置、音响设备租用:10000元;
b、礼品:15000元;
合计:25000元。
4、10周年庆典各大卖场营销活动费用
a、礼品:
15000个,精美手袋一只(10元×15000=150000元)
b、抽奖礼品:
1等奖5个, 笔记本 电脑一台(6000元×5=30000元) 2等奖10 个,品牌手机一部(3,000元×10 =30000元) 3等奖50个,精美化妆品一套(1000元×50 =50000元) 4等奖100个,300元代金卷一张(300元/×100 =3000元) 纪念奖10000个,手机挂饰或钥匙扣一个(5元×10000个=50000元)
合计:310000元。
5、宣传费用
a、开展国贸十年发展成就图片展:15000元; b、 *** 并散发宣传海报和卡片:20_0元; c、宣传条幅、租用拱门和购买花蓝:10000元; d、电视、报纸、LED屏等平台宣传:100000元;
合计:146000元。
6、其他不可预见费用(备用金):50000元.
总计:625000元。
大型公司年会策划方案范文五
一、年会筹备小组
总策划:陈_
总执行:陈_/罗_
成员:__
二、年会内容
活动名称:__
活动基调:喜庆、欢快、盛大、隆重
活动主题:以客户为中心,以奋斗者为本
活动目的:对20_年公司的工作成绩进行总结,展望公司20_年的发展愿景;同时丰富员工 企业 文化 生活,激发员工热情,增强员工的内部凝聚力,增进员工之间的沟通、交流和团队协作意识。
活动日期:20_年2月10日16:00-20:00
活动地点:__酒店
参会人数:联达置高171人、苏蓉科技112人、厂商30人,共计313人。
参会人员:联达置高员工、苏蓉科技员工、特邀嘉宾
活动内容:总经理致辞、文艺汇演、晚宴(详细流程安排见附表一)
三、工作分工
(一)文案组(负责人:张梦花、王龙路)成员5名。
负责主持人形象设计,串词、祝酒词起草、审核;
总经理讲话稿起草、审核;
(二)会场布置组(负责人:邓霖、黄努涛)成员5名。
负责设计、联系 *** 年会舞台背景墙、横幅、签名板及各种材料的打印和 *** ;
负责鲜花或花篮的采购/租赁;
现场摄影、DV摄像、照相;
开场PPT *** ,年会期间除节目音乐外所有音乐搜集;
负责与酒店工作人员配合调试功放、灯光、音响、话筒、投影、电脑,并播放年会现场所有节目伴奏带及颁奖音乐和进场PPT等;
会场安全检查(消防、电源、设备等)。
(三)节目组(负责人:陈琦、罗时勤)成员5名。
1、节目类型: 唱歌 、舞蹈、小品、话剧(歌舞剧)、 魔术 、乐器演奏、戏曲、相声、时装秀等。
2、选取节目规则:以抽签的形式,每个部门可抽取2个节目签,从中选取一个类型节目表演。
3、节目质量标准:若彩排时达不到质量要求,须重新编排直到达到要求为止。
4、节目彩排时间:1月25日—2月5日每日选抽两个部门彩排。文艺汇演节目内容的要求是“以客户为中心,以奋斗者为本”。节目组负责人具体工作如下:
负责完成对所有节目的排练、设计、筛选及后期的彩排工作;
负责节目的编排及演出的顺序和流程衔接;
负责联系租用或购买节目所需的服装道具和主持人、演职人员的化妆等;
负责小游戏的提供、抽奖奖项设置等;
负责安排文艺节目评委及奖项设置;
负责确定颁奖人员。
(四)迎宾组/礼仪组(负责人:陈珍英)成员5-6名。
年会进场入口处迎接嘉宾,并引领入座;
负责嘉宾、参会人员的签,并发放年会礼品(做好登记);
负责配合抽奖奖品、文艺表演奖品的发放;
负责年会过程中放礼炮。
(五)后勤组(负责人:樊美玲、)成员5名。
负责活动所需的礼品、奖品、纪念品、食品及其他年会所需物品的购买、准备、保管及发放;
负责与酒店工作人员的沟通、协调工作。
四、活动费用预算
__
五、相
(一)活动前
年会开始前,年会筹备小组成员必须确保每人持有一份“年会流程具体执行方案”。
在年会开始前30分钟,必须对所有年会所需要用到的设备进行调试、检查。
确保年会场地布置,所需物资、参会人员、表演人员全部到位。
(二)活动中
对工作人员进行明确的分工,每项工作都必须责任到人,保持手机的开通(统一设置振动)便于及时联络。
一场活动的顺利进行需要各个方面的配合,更需要对现场环节的控制及管理。对于演出的催场候场,舞台上的道具提供,对于整体活动的节奏的把握都是非常重要的。(三)活动后
年会后期的纪念视频 *** 、发放(由行政人事部部 *** DVD,行政人事部部统一发放,每人一张)
年会照片的收集及保存;
年会总结。
大型公司年会策划方案范文五篇相关 文章 :
★ 2020创意公司年会策划方案范文大全精选【5篇】
★ 2020年会策划方案流程表范文大全精选5篇
★ 企业年会活动方案模板范文5篇
★ 2021公司小型年会策划方案范文五篇
★ 创意又精彩的2020公司年会策划方案5篇
★ 2020庆新年公司年会策划方案5篇
★ 2021公司年会活动策划方案模板五篇
★ 2020公司跨年主题年会策划方案详细5篇
★ 年会活动方案模板大全5篇
★ 2020公司年会活动策划方案5篇
二:大型会议策划方案ppt
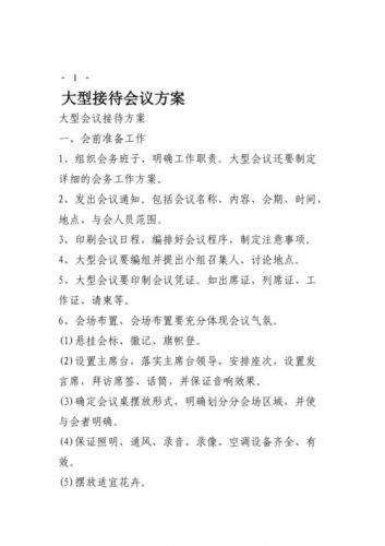
标准化会议流程主要包括以下步骤:
会议前准备工作,包括会前所需准备的文件、会议通知、会务手册、主持词、参会人员表、会议议程、桌签、座次表、餐券、会议背景 PPT、会务资料领取表、会议资料、签到处等。
确定会议日程,编排会议日程表,并与会前发给各参会人员。
会议成本预算,包括场地租借费、文件资料费、交通费、食宿费、活动费等。
准备会议资料,包括开幕词、工作报告、发言稿等,以及会议所用的技术性、程序性文书材料。
发送会议通知,采用口头、 *** 、书面通知等方式通知参会人员。
会场布置,会场根据与会人数选择适当场所,具体要求如下:会场要整洁、安静、明亮、通风、安全,大小应与人数相适应。按地区、系统、单位等分组,事先划分席位,摆放好桌签。
主席台席位,第一排的正中为首席,其次是左位,再次为右位-先左后右,左高右低。前排为主,后排为次,其他的依次类推。
做好签到工作,并统计参会人数。
记录会议纪要。
安排会议后的事务,包括清理会场、搬运物品等。
做好工作总结。
三:大型会议策划方案范文详细
大大小小的会议,逼疯了一个又一个项目经理。
别慌,今天环环给大家梳理一下项目管理中躲不开的,但又让项目经理讨厌的7大会议。
1
项目启动会
召开时间
启动阶段结束时召开的会议
主要参与人
项目领导、项目总监、PMO成员、各小组组长、项目核心成员
主要任务
发布项目章程,项目所有利益相关者共同确定项目目标、范围、时间、成本、风险等要素,明确项目的约束条件和目标,并任命项目经理,赋予项目经理动用组织资源的权力
议题
1、 项目的背景与目标
2、 项目的工作范围
3、 项目管理体系
4、 与会领导对项目进行指示
会议准备材料
项目启动会PPT材料
会议产出物
《系统项目启动会报告》
《项目启动会会议纪要》
《系统项目工作简报》
2
项目周例会
召开时间
每周一次
主要参与人
PMO成员、各小组组长、项目核心成员、关联项目负责人
主要任务
跟踪项目进展情况,分析项目风险和问题,并制定对策。
议题
1、当周项目总体进展情况汇报
2、各小组工作进度汇报
3、上周布置任务完成情况
4、下周详细计划
5、需上报协调的问题跟进
会议准备材料
周例会汇报PPT
会议产出物
《项目周报告》
《周例会会议纪要》
《周例会待跟进工作列表》
3
技术讨论会
召开时间
根据实际需要
主要参与人
由会议负责人确定
主要任务
解决项目中的技术问题
议题
1、 技术专题讨论
2、 工作任务讨论分配
3、 项目资源沟通协调
会议准备材料
会议讨论主题列表、相关技术文档和方案文档
会议产出物
《会议纪要》
《问题跟进列表》
4
项目里程碑汇报会议
召开时间
每项关键里程碑完成后
主要参与人
项目领导、项目总监、PMO成员、各小组组长、项目核心成员、关联项目负责人
主要任务
总结、回顾并评估项目的完成情况。项目管理团队成员讨论项目完成情况、风险和机会,并根据项目当前情况调整项目计划和资源分配
议题
关键里程碑完成情况,取得的项目成果汇报,仍存在的问题和风险讨论
会议准备材料
汇报材料PPT
1、 项目进展情况
2、 产出物、项目成果汇报
3、 问题和风险点分析
4、 下阶段工作计划安排
5、 需领导协调问题
会议产出物
《会议纪要》
《待跟进工作列表》
5
专家评审会
召开时间
由项目经理确定需要专家评审的关键交付物,在这些交付物提交后,由组织项目专家组进行评审
主要参与人
项目经理、主架构师及技术负责人
主要任务
获取外部专家意见
议题
1. 交付物内容汇报
2. 交付物内容讨论和评审
3. 形成评审意见及下一步工作计划
会议准备材料
事先准备评审会汇报报告
提供相关交付物技术文档和方案文档
会议产出物
《专家评审会议报告》
《会议纪要》
《问题跟进列表》
6
QA评审会议
召开时间
按照配置管理计划完成QA审计工作后
主要参与人
PMO成员、各小组组长、项目核心成员
主要任务
质量保证团队和项目团队成员共同讨论和审查项目的质量计划、测试计划、测试用例、测试结果等,确保项目质量达到要求
议题
QA审计结果讨论, 存在问题明确负责人后续跟踪改进, 形成改进计划
会议准备材料
QA审计报告
过程改进建议
会议产出物
《会议纪要》
《待跟进工作列表》
7
项目总结会
召开时间
项目结束之后
主要参与人
项目领导、项目总监、PMO成员、各小组组长、项目核心成员
主要任务
回顾项目的整个生命周期,总结项目的成功之处以及遇到的挑战和问题,并寻找改进的机会
议题
根据讨论的主题确定,一般会包括:
1、 项目工作总结汇报
2、 经验总结
3、 与会领导指示发言
4、 领导宣布项目结项
会议准备材料
项目总结会议PPT
会议产出物
《系统总结会议报告》
《系统项目总结会议纪要》
《系统项目工作简报》
四:大型会议策划方案模板
属于老品牌行列了 信誉应该也很好了吧 在把酒店的规模 各种服务等加强改进 宣传靠广告 建立分酒店。。。
如果只是晚会的话,还是以玩的开心为主;但是如果想在活动中传达一些东西的话,就要细心设置一些环节,比如是否有领导讲话,是否有颁奖环节等等一些细节问题。我们松山策划做的比较多的还是经销商年会活动,像这种娱乐性质比较强的活动,一般都是客户自己发挥能动性去想的。